改善痠痛、加速恢復,讓每一次訓練更有效率
跑得勤、練得重,恢復卻總是慢一步?
從實際運動需求出發,教你如何用運動按摩及實用工作有效處理緊繃、痠痛與疲勞,讓身體恢復跟得上訓練。
不是多學一點,而是恢復做對一點。
讓每一次訓練,都累得值得、恢復得更快。
本課程以運動恢復與放鬆技術為主軸,提供動作與手法操作建議,非醫療診斷或治療。
Sports Massage & Recovery Technician 運動按摩+恢復+技術師
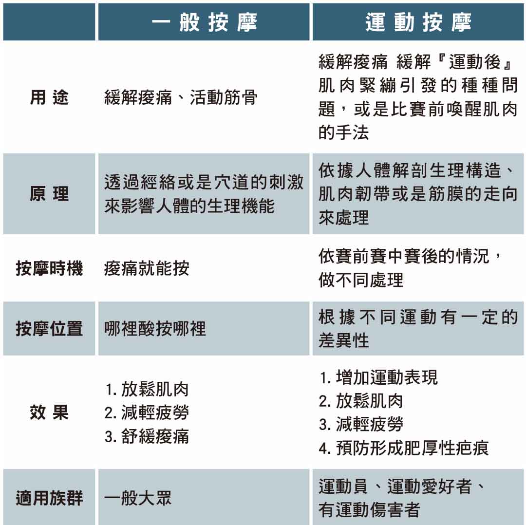
【運動按摩的重要性】
本課程強調技術手感、操作安全、流程清晰,讓你不只是學幾招手法,而是學會:如何在不同情境下判斷需求、選擇手法、安排順序,並完成一套完整的恢復服務。

根據不同運動,按摩手法有一定差異性

【參與本堂課,讓你收穫滿滿】

【適合參加對象】
- 想把「運動按摩/放鬆」變成可提供的技能與服務的人
- 教練、運動愛好者、運動相關工作者,想提升恢復技術與實作能力
- 對徒手放鬆有興趣,但希望用更系統化方式學習的人
【課程時間表】

課程準確時間依現場講師安排

【講師團隊介紹】







【試看影片】
現在起購買,課後評價實體課程即贈送線上運動按摩課程*1 (市價1600元)
完整線上課程原價$1600:請點擊我
【建議穿著】

【報名方式】
請透過官網線上報名,報名後三天內請盡快完成報名手續及付款,逾期將會取消報名資格,不另行通知,需重新報名。特殊狀況可事先告知!
【學員資料表單填寫】
報名成功且付款後,須至個人中心回填學員資料表單,以取得課程QR Code,填寫教學:如何寄出課程 QR Code
【注意事項】
- 課程內容個人操作會有難度,因此課程會以兩人一組進行實作練習。若為單人報名,工作人員會現場協助分組,因此不必擔心有落單的問題。若有家人、朋友一起上課,兩人報名自行一組即可。
- 餐食交通請自理。
- 請穿著輕便運動服裝上課。
- 購買完成請記得回填課程所需相關資料,回填說明請點選:https://str-health.com/page/qa_QRCode
- 平台相關問題請參閱:https://str-health.com/page/qa_KinesioTap
- 開課8日內無法轉班,但可自行轉讓名額,請私訊小編辦理
- 轉班以一次為限,不退差價,僅限原訂單課程為主,不可跨主辦方跨其他課程。
【退費辦法】
- 依據本平台「網際網路教學服務定型化契約」,第二十六條(終止契約與退費),詳如:https://str-health.com/page/contract
*開課前16日含以上退課扣款項10%行政作業費。(扣除之行政作業費訂單總金額=已支付金額+扣抵點數)
*開課前9日至15日退課扣款項20%行政作業費。(扣除之行政作業費訂單總金額=已支付金額+扣抵點數)
*開課前8日退課扣款項30%行政作業費,如開課當天未出席,須於課程結束後3天內提出退費申請,逾期平台將不予受理,敬請見諒。(含開課當天)
*若主辦方因故無法開課,則全額退費。需於7日左右通知會員。
完成繳費報名上課即表示您已經同意本事項。
【聯絡方式】
若您對課程有任何問題,歡迎來電 : (02)7708-0088

想知道更多課程消息及最新知識文章,就馬上加入 STR LINE 官方帳號!

